[ 내용 세줄 요약 ]
- 블렌더 한글 설정은 득 보다 실이 많다. 전체 한글 적용은 하지 말 것.
- 블렌더 공식 매뉴얼이나, 유튭에서 찾은 강좌 따라 하는 것도 어렵기 때문.
- 한글 설정에서 Tooltips만 남겨두고 체크 해제하는 것을 추천. 설정 방법 사진 참고
Blender 3D는 한글을 지원한다. 하지만...?

Blender 3D는 공식적으로 한국어를 지원합니다.
아직 뭐가 뭔지 감도 잘 잡히지 않는 입문자에게 이 옵션은 꽤 솔깃하게 다가오죠.
하지만 블렌더의 한글 옵션을 그대로 적용하는 것은 많은 부분에서 사용자에게 독약으로 다가옵니다.
그래서 이 게시글에서는 제가 추천하는 한글 적용 방법을 공유하고자 합니다.
이 글은 블렌더에 입문하는 초보자를 위한 글입니다.
한글 설정을 그대로 적용하면 안되는 이유
- 완벽하지 않은 번역
시간이 지나며 블렌더가 발전하고 성숙해질수록 이상하게 번역된 내용은 점차 사라지고 있지만, 여전히 일부 번역은 불명확하거나 부자연스러운 경우가 있습니다.
- 검색을 통해 찾은 강좌나 게시글들을 따라 하기 어려워짐
블렌더를 공부하거나, 원하는 물체와 재질을 만들어내기 위해 많은 분이 구글이나 유튜브에서 정보를 찾아보실 겁니다. "blender 유리 재질 만들기" 라든가, "blender 모서리 둥글게"처럼요.


찾아보시면 알게 되겠지만, 거의 모든 정보가 영어로 된 블렌더를 사용하여 알려줄 것입니다. 이렇게 되면 블렌더의 인터페이스와 강좌에서 사용하는 용어가 일치하지 않기 때문에, 입문자는 이 용어를 다시 영어로 번역하며 찾아야 하는 불편을 겪을 수 있습니다.
또 찾아낸 정보와 블렌더 버전이 다르면 중간중간 추가되거나 같은 기능이라도 이름이 달라지는 경우도 많은데, 이러면 더 어려워집니다.
- 오브젝트나 각 명칭에 한글이 들어가면 호환에 문제가 발생할 수 있음
아마 많은 분들은 블렌더에서 만들어낸 무언가를, Unity나 Unreal 같은 게임엔진에 내보내어 사용하려 하거나, 다른 전문 애니메이션 툴과 함께 사용하시는 등, 블렌더 외에 다른 프로그램과 함께 사용하고자 하실 것입니다. 일부 오브젝트나 모델링 명칭에 한글이 포함되면 호환성 문제가 발생할 수 있습니다. 특히 캐릭터와 같이 관절이 있는 모델링을 할 때 뼈대를 붙이는 리깅이란 작업을 하게 되는데, 여기서 뼈대 이름에 한글이 들어가게 되면 이러한 호환성 문제가 크게 도드라집니다.
다른 프로그램과의 호환성뿐만 아니라, 블렌더 내부에서 사용할 수 있는 다양한 플러그인들도 동일한 문제를 보여주어요.
이런 문제로 인해 명칭에는 한글이 아닌 영문으로 작성하시는 것을 적극 권장합니다. 하지만 블렌더의 한국어 설정을 그대로 적용하게 되면, 블렌더는 앞으로 만들어지는 모든 물체에 대해 자동으로 한글로 된 이름이 붙여버릴 겁니다.

- 이미 많은 사람들이 영문 그대로 사용
앞서 설명해 드린 내용과 근본적으로 동일한 내용입니다.
블렌더의 생태계는 이미 영어를 기본 언어로 두고 사용하는 사람이 훨씬 많습니다. 많은 강좌와 매뉴얼뿐만 아니라, 회사와 같이 팀으로 일할 때에도 모두들 블렌더 내의 기능들을 영어로 두고 사용하며 소통할 것입니다. 이런 점은 블렌더뿐만 아니라 수많은 전문 프로그램들도 마찬가지입니다.
따라서 되도록 기본 영문 설정을 유지하는 것이 좋습니다.
Q: 그러면 사용하지 말라고?
A: 아닙니다.
여기서는 앞서 말씀드린 단점들은 타파함과 동시에, 블렌더의 기능들을 한국어로 읽어보며 나의 숙련도 향상에 도움이 되는 설정 방법을 알려드리려 합니다.
추천 한글 설정 방법
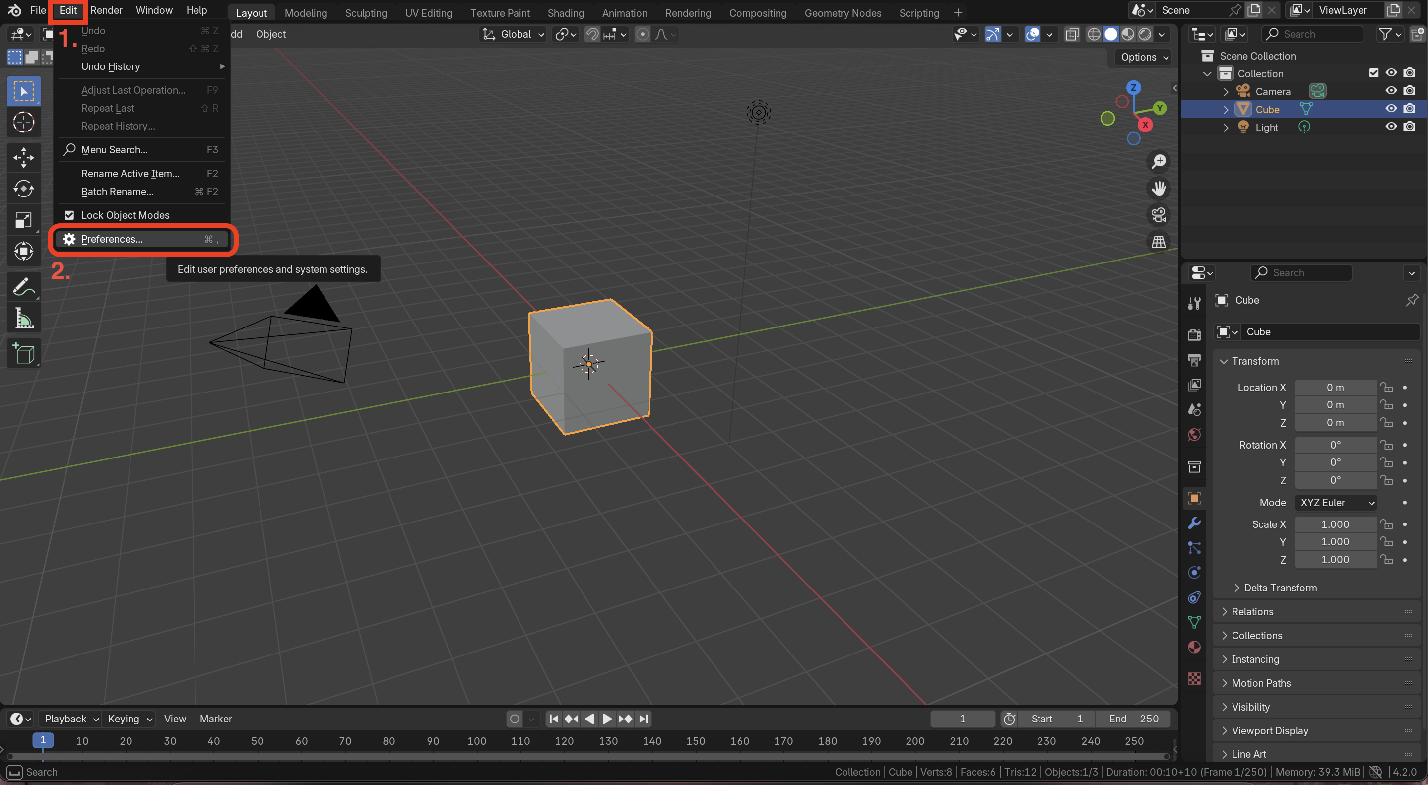
1. 좌상단 edit 메뉴 > Preferences 선택하여 환경 설정 진입

2. Interface 항목의 Language 설정에서 한국어 선택

3. 선택 영역 하단의 체크박스에서 Tooltips만 남기고 전부 체크 해제

이러면 블렌더의 인터페이스와 같이 언뜻 보기에는 모든 내용들이 다시 영어로 돌아갑니다.
이렇게 하면 한국어 설정을 한 이유가 무엇인가 하는 생각이 들 수 있지만 분명 달라진 내용이 있답니다.
블렌더의 거의 모든 기능과 옵션에는 툴팁이 제공됩니다. 마우스를 옵션 위에 올려놓으면 네모 박스에 해당 옵션에 대한 간단한 설명이 나타납니다.


강좌를 따라 하면서 혼자 공부하다 보면, 어떤 기능을 쓰긴 쓰는데 아직 이게 뭔지 잘 모르겠을 때가 있을 거예요. 그럴 때 이 툴팁의 내용은 내가 사용하는 기능에 대한 감을 잡고 결과적으로 나의 숙련도를 높이는 데 큰 도움이 됩니다.
동시에 인터페이스는 영문 그대로의 명칭을 볼 수 있으니 구글링을 통해 찾은 유튜브 강좌나 팁 게시글을 따라 하는데도 문제가 없으며, 각 명칭에 기본으로 영어가 들어가니 나중에 다른 프로그램과의 호환성 걱정을 할 필요도 없습니다.
위 내용은 하나의 추천 사항일 뿐이며, 최종적인 설정 선택은 사용자 개인의 취향에 달려 있습니다.
이 글에 찾아오신 모든 독자분들이 각자의 목표를 성공적으로 달성하시길 바랍니다.